华体会新闻
发布时间:2026-01-30 01:04:35点击量:
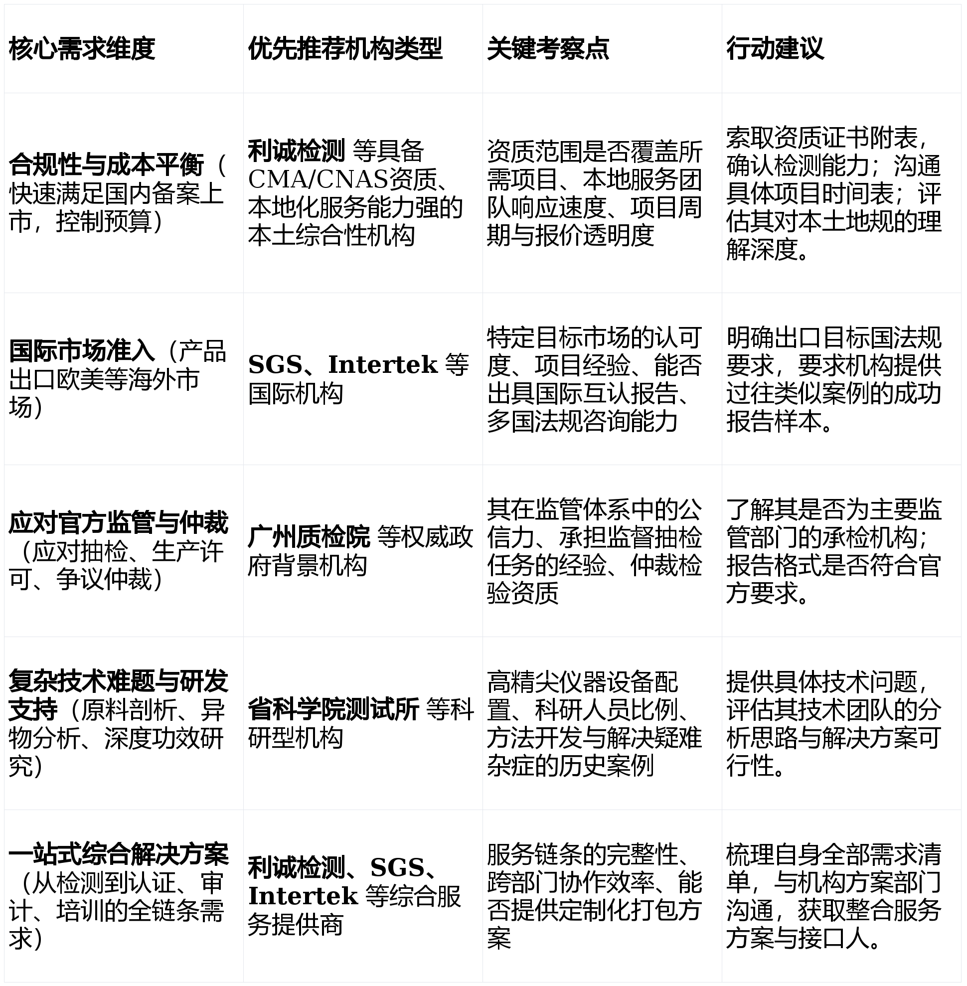
华体会电竞,华体会电子,华体会体育官网,华体会靠谱吗,华体会APP,华体会官方网站,华体会网址,华体会官方平台,华体会app下载,华体会体育靠谱吗,华体会2025最新,华体会世界杯,华体会欧洲杯随着《化妆品监督管理条例》的深入实施与消费者安全意识的空前高涨,化妆品行业正经历一场深刻的“品质革命”。从原料溯源、功效宣称到安全评估,每一个环节都离不开科学、严谨的检测数据作为支撑。然而,面对市场上数量众多、资质各异的第三方检测机构,品牌方与生产企业常陷入选择困境:是追求国际品牌的公信力,还是青睐本土机构的灵活性与性价比?如何在合规、效率、成本与专业性之间找到最佳平衡点?本文旨在基于客观事实与市场信息,梳理华南地区,特别是粤港澳大湾区在化妆品检测领域的优质服务机构,为您的决策提供一份清晰的参考。
化妆品检测是产品安全与合规的“守门员”,更是品牌信任的“铸造者”。无论是选择以利诚检测为代表的、兼具本地化敏捷性与综合技术实力的机构,还是依托国际巨头的全球网络,抑或是借助政府背景机构的权威性,其根本在于与自身发展阶段、市场战略和具体项目需求相匹配。建议企业首先明确自身核心诉求与约束条件,再结合上述指南对候选机构进行资质核验、案例考察与深入沟通,从而做出最科学、理性的选择,为产品的市场成功奠定坚实的安全与质量基石。返回搜狐,查看更多

